Fuzhou Zhongchenhong Engineering Project Management Co., Ltd
项目概况
G7021宁德--武汉高速公路宁德至古田段(蕉城区段)线外工程采购项目的潜在供应商应在中宸泓(福建)工程项目管理有限公司获取采购文件,并于2026年3月9日09点30分(北京时间)前提交响应文件。
一、项目基本情况
项目编号:ZCHNC[2026]-022
项目名称:G7021宁德--武汉高速公路宁德至古田段(蕉城区段)线外工程
采购方式:竞争性磋商
预算金额:395976元(人民币)
最高限价(如有):395976元(人民币)
采购需求:

合同履行期限:30日
本项目(不接受)联合体投标。
二、申请人的资格要求:
1.满足《中华人民共和国政府采购法》第二十二条规定;
2.落实政府采购政策需满足的资格要求:
进口产品:不适用于采购包1
节能产品:适用于采购包1,按照最新一期节能清单执行
环境标志产品:适用于采购包1,按照最新一期环境标志清单执行
绿色建材: 适用于采购包1,按照《绿色建筑和绿色建材政府采购需求标准》等规定执行
促进中小企业发展的相关政策:
采购包1:专门采购包预留
面向的企业规模:中小企业
预留形式:专门采购包预留
预留比例:100%
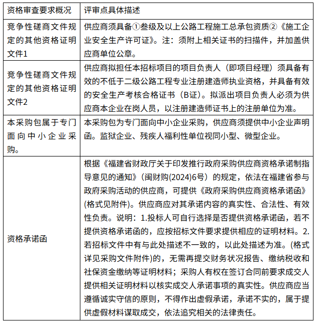
3.本项目的特定资格要求:

三、获取采购文件
时间:2026年2月26日至2026年3月3日,每天上午8:30至12:00,下午15:00至18:00。(北京时间,法定节假日除外)
地点:中宸泓(福建)工程项目管理有限公司
方式:报名期限内,供应商购买磋商文件的将《领取磋商文件登记表》表格填写并加盖公章后以邮件形式发送至我公司邮箱(728662891@qq.com)或者现场报名。购买采购文件时的公司名称应与投标时的公司名称一致。未办理报名手续的不予以书面变更通知及不受理投标。
售价:¥200.0 元(人民币)
四、响应文件提交
截止时间:2026年3月9日09点30分(北京时间)
地点:中宸泓(福建)工程项目管理有限公司 (地址:福建省宁德市闽东中路28号(盈丰佳园)1幢2梯804)
五、开启
时间:2026年3月9日09点30分(北京时间)
地点:中宸泓(福建)工程项目管理有限公司 (地址:福建省宁德市闽东中路28号(盈丰佳园)1幢2梯804)
六、公告期限
自本公告发布之日起3个工作日。
七、其他补充事宜
发布媒介:福建省国资采购平台(http://ygcg.fjcqjy.com/)
八、凡对本次采购提出询问,请按以下方式联系。
1.采购人信息
名 称:宁德市蕉城区洋中镇莲下村民委员会
地址:宁德市蕉城区洋中镇莲下村
联系方式:谢先生、15960463692
2.采购代理机构信息
名 称:中宸泓(福建)工程项目管理有限公司
地 址:福建省宁德市闽东中路28号(盈丰佳园)1幢2梯804
联系方式:小范、05932856388
日期:2026年2月25日